Skip to content
Home
About Us
Products
Menu Toggle
Desk & Chair Series
Wooden Desk & Chair Series
Student Bed Series
Dining Table Series
Nap Chairs Series
Laboratory Series
Service
Menu Toggle
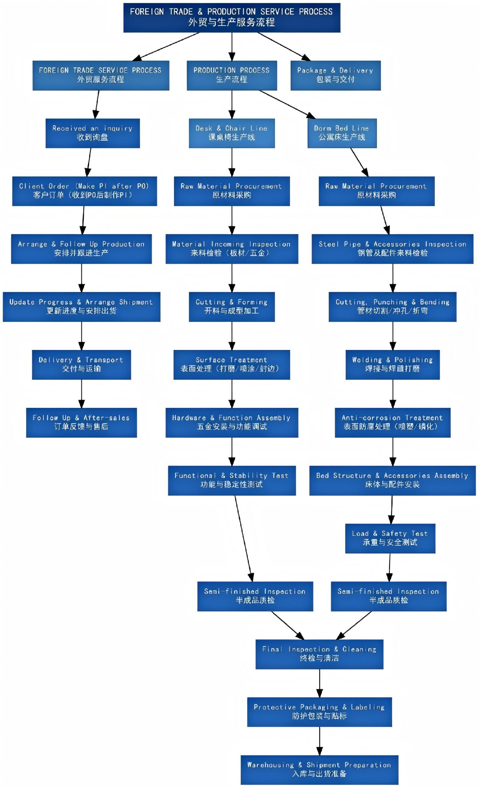
Foreign Trade Service Process
Sales Process
Support
Menu Toggle
Download
FAQ
Information
Menu Toggle
News
Videos
Contact Us
Main Menu
About Us
Application
Cart
Checkout
Contact Us
Cosmetics
Design Flow
Garden Industry
Home
Household
Kitchen
My account
Other
Production Process
Products
Request a Quote
Sales Process
Sample Page
Service
Shop
Support
Menu Toggle
Download
Product Specification Size Chart
Sample Books
FAQ
Videos
Home
/
Design Flow
Foreign Trade Service Process(配套外贸服务流程)
Sales Process
Scroll to Top